[资讯] 12周年更新开发者故事

大家好,这里是魔灵召唤开发团队。
每当新年更替、春天来临之际,我们总会回首与各位召唤师共同走过的时光。
正是因为始终有你们的陪伴,春天对我们而言,才成为了一个尤为特别、值得感恩的季节。
即将到来的4月17日,我们将迎来魔灵召唤的第12个生日。
我们深知,正是各位召唤师12年来的支持与厚爱,才成就了今天的魔灵召唤。
对此,我们始终心怀最诚挚的谢意。
在今天的开发者故事中,我们将向大家介绍为迎接12周年而准备的12周年纪念庆典消息,以及同步进行的各项更新内容。
在此之前,我们为一直期待12周年庆典消息的召唤师们,特别准备了12周年纪念预告视频。请通过下方链接观看。

接下来,我们将为大家介绍,在迎接12周年之际,天空之城将迎来哪些变化。
首先带来的是12周年纪念庆典的消息。
■ 魔灵召唤12周年纪念庆典即将开始。
- 活动时间:2026年4月13日 ~ 2026年5月31日
▶ 12周年纪念舞台及缤纷演出特效,即将亮相天空之城。

伴随着庆祝魔灵召唤12周年的表演,天空之城还将呈现充满节日氛围的显示面板、烟花庆典以及激光特效。
在舞台上,将能亲眼看到适用了偶像形象变换的瓦尔基里、地狱夫人、环刃舞女、回旋镖战士以及刺客的精彩演出。巨大的显示面板与魔灵们活力四射的表演交相辉映,我们特意将天空之城精心装点,只为让各位召唤师尽情沉浸于欢乐的12周年庆典氛围之中。
庆典期间,演出阵容将定时更换,魔灵们也会以丰富多样的动作带来表演。欣赏这些偶像形象变换魔灵们的舞台,亦是魔灵召唤的一份别样乐趣。
▶ 预计发放12周年纪念美人鱼特别形象变换。
每年纪念日都不可或缺的特别形象变换,今年也如约与大家见面。
本次12周年形象变换的主角,正是以与12周年庆典相得益彰的特别造型登场的美人鱼。

▶ 新增12种可将天空之城装点成庆典氛围的12周年装饰道具。

12种洋溢12周年庆典氛围的装饰道具即将在商店中上架。
在图片中央所见的舞台形态装饰道具尤为引人注目。该道具是一种特别的布置建筑,可在其中布置一只心仪的魔灵,最多可购买3个并放置于天空之城。
特别值得一提的是,若将偶像形象变换魔灵,或身着12周年纪念形象变换的美人鱼等亮相于本次12周年舞台的魔灵们布置于此建筑中,我们将为其配备专属动画,让它们以独特的方式灵动呈现,带来与众不同的观赏乐趣。
快来用这些充满12周年氛围的装饰道具,将您的专属天空之城打造得更加绚丽吧!
我们期待各位召唤师出色的装饰能力!
▶ 即将进行多种12周年纪念活动。
点击前面提到的舞台建筑,将呈现12周年专属空间,在这里可以一站式便捷参与12周年纪念活动及各种趣味内容。下面将为大家简要介绍都准备了哪些内容。

[12周年签到礼物]
12周年纪念期间,每天签到即可获得丰厚的每日奖励。
千万不要忘记登录,一定要把每一份礼物都收入囊中哦。
[12周年纪念影片]
为纪念12周年,我们还准备了特别影片。
该影片将放置于建筑内,方便召唤师们随时轻松重温,敬请尽情观赏!
此外,可在主页上一目了然地查看可直接跳转至12周年纪念活动页面的菜单,以及活动掉落道具的获取情况。
庆典期间,使用获得的掉落道具即可兑换多种好礼,请务必在活动期间内及时领取。
关于12周年纪念特别活动的详细内容,我们将于4月10日(KST)另行公告。更多精彩活动正在筹备中,敬请各位召唤师再耐心等待一段时间!
以上便是12周年庆典的全部消息。
为迎接12周年,我们在天空之城准备了丰富多彩的看点与内容,以此回报各位召唤师长久的支持与厚爱。
接下来,将为大家介绍同步筹备的更新内容。
那么,现在就让我们一起了解一下更新详情吧。
■ 新增召唤里程系统。
全新召唤里程系统上线,每次召唤都将离获得胎5星魔灵更近一步。
在魔灵召唤阵中使用召唤书时,将累积相应的召唤里程。
根据所使用的召唤书种类,累积的里程点数也有所不同。当累计里程达到2,000点时,即可额外召唤1只火/水/风属性的胎5星魔灵。
可累积里程的召唤书种类及各召唤书对应的里程数值如下。

下方为添加召唤里程的魔灵召唤阵界面。

在魔灵召唤阵菜单中,将新增一个进度条形式的图标。
该菜单仅在可累积召唤里程的召唤书选项中显示。
下方为召唤里程累积已满时的界面。

如图所示,里程累积已满,即可进行5星召唤。
每累积2,000点里程,将获得1次召唤机会。
该里程系统支持累积超过2,000点,因此无需担心里程溢出,可以放心进行普通召唤,待有需要时再进行5星召唤。
此外,使用里程进行5星召唤时,[灿烂的召唤祝福]将不适用,敬请知悉。
我们衷心希望各位召唤师的每一次召唤都能比现在更具意义,因此准备了本次召唤里程系统。
神秘召唤书及绝大多数召唤书都属于里程累积对象。希望大家像往常一样享受召唤的乐趣,并利用累积的里程,更轻松地获得所需的火/水/风属性5星魔灵。
接下来,将为大家介绍12周年更新的第二个消息,魔灵的全新装备[遗物]。
■ 新增全新装备:[遗物]
继符文和神器之后,魔灵召唤将新增全新魔灵装备[遗物]。
首先,简单介绍一下遗物是怎样的道具。
如果说符文和神器是每只魔灵各自佩戴一个的装备,
那么遗物则是一种可将单个遗物同时适用于最多100只魔灵的装备。
例如,若获得一个带有“根据攻击力比例增加造成的伤害”属性的遗物,则可以将其镶嵌于能够最大化攻击力的魔灵身上(如水属性龙骑士、风属性战斗天使、火属性野兽骑士等),最多可同时为100只魔灵赋予该效果。
想必各位或多或少都有过这样的遗憾:即使获得了优秀的符文或神器,也只能镶嵌在一只魔灵身上。而遗物则打破了这一限制,让您所使用的魔灵能够共享相同的效果。
此外,请注意,遗物仅适用于已达到40级(满级)的魔灵。
那么,接下来让我们一边查看画面,一边继续说明!
我们准备了佩戴遗物后的魔灵界面。
12周年更新后,魔灵背包将发生如下变化。

新增遗物图标,以符文为基准,神器位于左侧,遗物排列在右侧。
通过该菜单,即可为魔灵适用所需的遗物。
此外,我们还准备了如下UI界面,方便召唤师们通过遗物详细选项,为心仪的魔灵适用对应效果。

我们设计了两种使用方式的UI:既可以以魔灵为出发点,考虑为其佩戴哪种遗物;也可以以遗物为出发点,查看它适合哪些魔灵。通过这样直观便捷的界面,能够更灵活地运用魔灵与遗物。
那么,接下来将为大家介绍遗物的具体构成。
▶ 遗物构成
遗物由1个[主属性]和1个[固有属性]组成。

[主属性]
遗物在获得时,将随机从攻击力、防御力、体力中赋予一项作为主属性。
随着强化阶段提升,主属性数值也会相应增加,其结构与符文的主属性类似。
为帮助各位召唤师更好地了解,我们准备了各强化阶段的数值表。

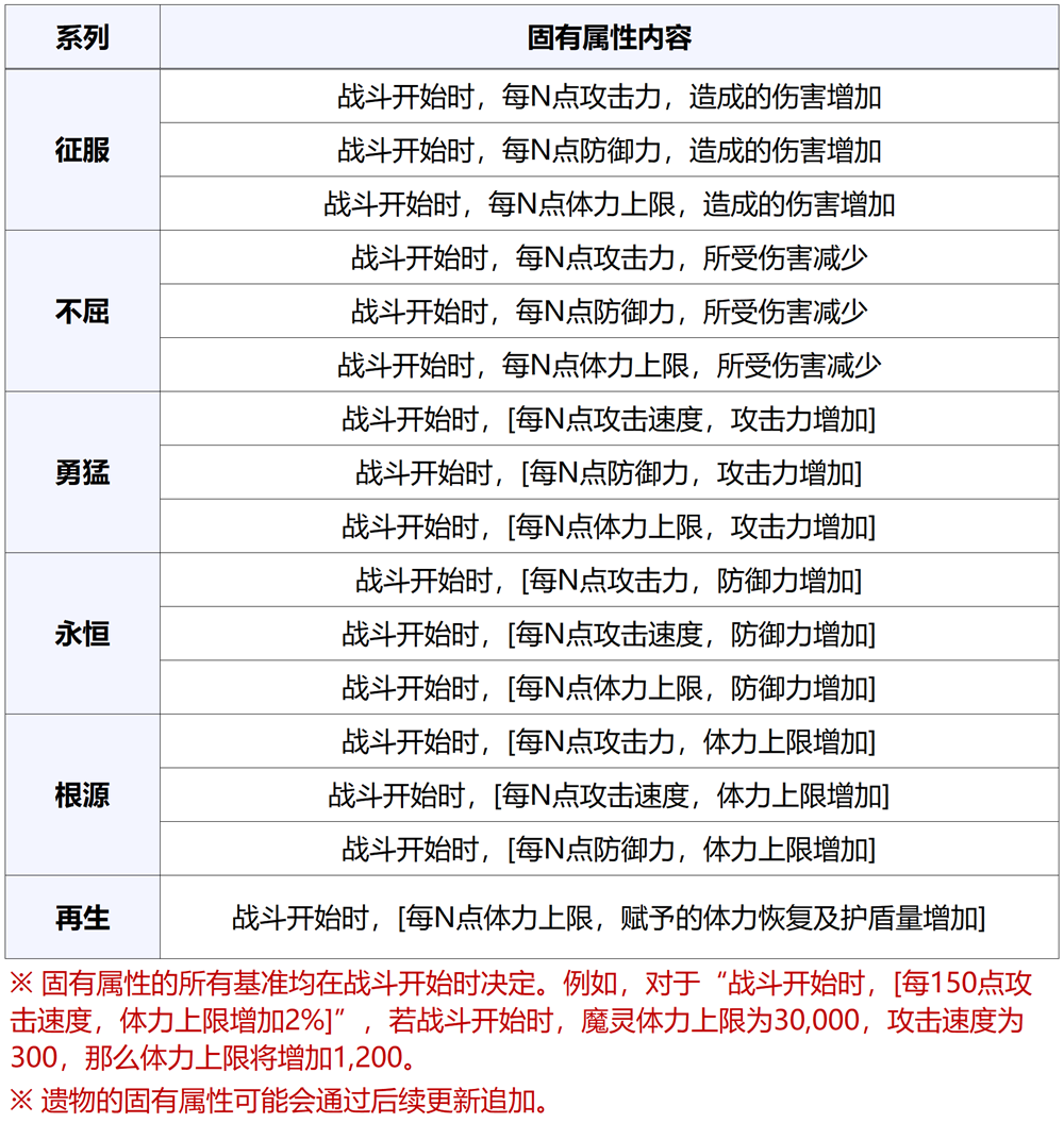
[固有属性]
固有属性是遗物自带的固定特殊效果。
遗物在首次获得时,会赋予相应的固有属性。
与符文不同的是,固有属性不会随着强化度提升而新增额外属性,而是仅将最初赋予的固有数值按强化度进行相应调整。
固有属性根据魔灵的能力值数值按比例触发效果。例如,遗物上可能赋予“战斗开始时,每2,500点攻击力,造成的伤害增加1%”形式的固有属性。
该固有属性在各强化度下赋予的数值如下。

这些固有属性共有16种,根据功能划分为6个组别。

面对3种主属性和16种固有属性,想必不少召唤师已经开始思考,自己拥有的魔灵适合搭配哪种遗物。
正如前面所述,一个遗物最多可同时适用于100只魔灵。因此,提前将魔灵按适用遗物进行分组,或许不失为一个良策。
▶ 遗物耐久度
关于遗物强化,有一个必须了解的要点: 遗物适用了现有符文和神器所没有的[耐久度]系统。 所有遗物初始拥有3点耐久度,每次强化失败将消耗1点耐久度。 当耐久度归零时,该遗物将无法继续强化。 符文在强化至+15的过程中,会随机附加副属性或强化副属性数值; 而遗物则是在有限的耐久度范围内,根据强化情况固定提升数值。因此,关键在于在经历三次强化失败之前,最多能成功强化几次。 当耐久度耗尽时,遗物虽无法继续强化,但不会被破坏,仍可使用于想要的魔灵身上。 此外,对于已无法强化、又难以有效利用的遗物,可通过分解获得[遗物碎片]和[遗物强化石]。 [遗物碎片]的获取量与强化度无关,分解时固定获得一定数量,可用于制作遗物。 [遗物强化石]用于遗物强化,分解时根据强化度不同,发放数量也有所不同。▶ 遗物获取
遗物及其强化材料可通过以下方式获得。

考虑到一个遗物最多可同时适用于100只魔灵,我们在设计上将其获取途径设定得比符文或神器更为有限。
相较于符文和神器,以更长的培养周期来获取所需遗物、进行强化,并逐步培养魔灵,正是我们准备此次遗物更新的目标。
以上便是对新增的[遗物]系统的介绍。
作为久违亮相的全新装备,希望大家能亲自体验其多样的运用方式,制定属于各位召唤师自己的独特策略。
■ 新增召唤师之路[特别任务]。
召唤师之路中新增了[特别任务]。
完成共3种任务后,将可获得以下特别最终奖励。
* 4星魔灵支援 - 从火/水/风属性胎4星魔灵中,选择1只进行召唤
* 5星魔灵支援 - 从火/水/风属性胎5星魔灵中,选择1只进行召唤
* 5星魔灵强化 - 为所选5星魔灵进行最多10次技能升级
本次特别任务为常驻任务,无时间限制,可随时进行。
任务内容涵盖了召唤、通关特定内容等,只要正常进行魔灵召唤,即可自然达成。
下面通过示例,对任务推进方式进行具体说明。
此为进入召唤师之路菜单中[特别任务]图标后的界面。
点击中央的[+]区域,可预先选择目标召唤魔灵;在下方的任务列表中,可查看当前可进行的任务内容。

此处以火属性佣兵王为例进行了选择。

已选择的魔灵在召唤完成之前可以自由变更,请放心选择。5星魔灵强化任务也同样支持随时更换魔灵,如有需要,可在中途变更,将剩余的强化次数用于其他心仪的魔灵。
我们将特别任务的任务内容及可获得的奖励再次整理如下。
每完成一个任务,将获得任务分数10分,并可根据累计任务分数领取相应奖励。

请注意,任务中的达成召唤师等级、通关试炼之塔、拥有6星满级(40级)魔灵等任务,将追溯适用。
对于刚刚开始玩魔灵召唤的各位召唤师,相信这些任务将成为坚实的成长基石;而对于老玩家而言,这也是不容错过的丰厚奖励,请务必记得领取。
该特别任务不仅面向新玩家,老玩家同样可以参与并获得奖励,希望大家在享受游戏的过程中自然地完成挑战。
此外,为了让各位召唤师能够更愉快地畅玩魔灵召唤,我们还准备了多项优化内容。
接下来,将为大家介绍计划于12周年同步进行的优化事项。
■ 即将更新的优化内容如下。
▶ 优化召唤师之路任务。
- 挑战任务:死亡地下城与精灵地下城任务中,作为奖励发放的魔灵将变更为更有助于攻略地下城的魔灵。组合任务也将由原有的风属性森林女神,变更为组合更具实用性的火属性吸血鬼。
▶ 扩大阿美利亚的幸运适用范围。
卡伊洛斯地下城内属性地下城中,也将适用阿美利亚的幸运。
此前,与卡伊洛斯地下城的其他地下城不同,属性地下城一直未适用阿美利亚的幸运。
通过本次更新,属性地下城也将同样适用幸运效果。
▶ 4星召唤列表[自动登记推荐魔灵]中,将新增组合魔灵。
自动登记推荐魔灵时,新增的组合魔灵将带有组合魔灵标记,并可在魔灵信息弹窗中查看组合魔灵的相关信息。
对于以组合为目标的召唤师而言,相信这一功能将十分实用。
▶ 部分魔灵视觉焕新。
为迎接12周年,长期陪伴天空之城的部分魔灵将迎来外观焕新。
本次焕新对象共计7种,分别是:丛林守卫、下级元素、鬃毛野猪、精灵、希尔菲德、凤凰、极地女王。
先为大家提前公开一张预览图。

以上便是本次优化内容的介绍。
我们目前正以4月13日为目标,全力筹备本次更新。
再次提醒,开发者故事中公布的各项数值或内容,在最终开发过程中仍有可能发生变更,敬请谅解。
最后,我们将提前透露一项目前正以4月底为目标积极开发中的12周年更新追加内容,以此为本次开发者故事画上句号。
■ 4月底更新:预设队伍功能正在准备中。
为了让各位召唤师能够更便捷地畅玩魔灵召唤中的各类内容,我们正以优化游戏体验为目标,积极推进预设功能的策划与开发工作。
下面将为大家提前简要介绍预设队伍功能的相关主要内容。
- 什么是预设队伍?
:将原有的保存队伍功能进一步升级。在预设队伍中,不仅保存魔灵信息,该魔灵所镶嵌的符文和神器信息也会一同单独保存在队伍中。
:由于保存在各个队伍中彼此独立,因此可以为不同预设队伍中的魔灵设置相同的符文和神器。
:对于单独保存在预设队伍中的符文和神器信息,即使替换了目标魔灵的基础符文和神器,依然可以按照原有的预设状态进行战斗。
- 原有的保存队伍功能将变更为预设队伍。
:与此同时,混沌神殿/卡伊洛斯地下城/异界魔兽/次元洞口(远古守护者)/魔灵围剿战等内容中,也将新增预设队伍功能。
- 所有内容的防御队伍将优化为通过预设队伍进行管理。
:正如现有的世界公会战一样,竞技场、竞技场跨服战、占领战的防御队伍也将引入预设队伍功能,实现魔灵与符文/神器信息的分离保存。
- 新增可一站式管理攻击队伍/防御队伍预设的建筑。
:由于可保存的队伍数量增加,以及各队伍均可独立设置,将新增一个可集中查看和配置攻击队伍/防御队伍的建筑。
- 删除占领战符文分离功能。
随着占领战适用攻击队伍/防御队伍预设功能,现有的占领战符文分离功能将被移除。
更新后,占领战的攻击队伍与防御队伍将自动以预设形式保存。若希望保留其他魔灵在占领战中的符文分离状态,请使用[占领战/符文管理>设置>保存所有符文]功能,在更新前完成保存。
- 各内容预设队伍提供情况汇总。

相关内容将在开发完成后另行详细公告,敬请各位召唤师再耐心等待一段时间。感谢您的理解与支持!
(通过开发者故事介绍的内容,仅以事前分享及帮助各位召唤师更好地理解为目的而准备,目前仍处于开发及测试阶段,实际更新时,可能会与开发者故事中介绍的内容有所差异,望见谅!)
另外,为了感谢等待即将到来的12周年更新的各位召唤师,我们怀着感激之情准备了惊喜礼物。
请在指定期间内登录游戏领取礼物!
★12周年更新开发者故事惊喜礼物★
- 对象:所有服务器
- 惊喜礼物:神秘召唤书x10
- 支付时间:2026-04-08 15:30 ~ 2026-04-12 22:59
* 在上述期间登录游戏,奖励将发放至收件箱,若未收到礼物,请重新登录后再次确认收件箱。
以上就是今天为大家带来的全部开发者故事内容。
能够与各位召唤师一同迎来12周年这一意义深远的时刻,
我们在准备开发者故事的过程中,始终心潮澎湃。
希望各位召唤师也对今天介绍的内容满怀期待。
今后,我们将继续倾听各位召唤师的宝贵意见,竭尽全力打造更加有趣、更加丰富多彩的魔灵召唤。
衷心希望大家能多多期待并愉快享受我们为庆祝12周年而准备的各项活动与更新内容。
再次向一直以来热爱魔灵召唤的各位召唤师致以最诚挚的感谢。
期待下一次的开发者故事能带来更多精彩内容。
谢谢!
评论
发表评论